近几年,电商的发展速度可谓是惊人,简单地来说人们的生活越来越依赖网络购物,这也促进了电商的发展,但其实电商并不局限于网购这么简单,那提到电商,我们就需要讲到电子商务这个专业。

电子商务是电子商务类专业,毕业获得管理学学士学位,该专业主要培养具有互联网思维,掌握和善于运用信息技术的商务、管理人才,能为政府、金融机构、企业及其他机构输送从事电子商务与电子政务系统建设与管理、金融行业信息化服务与咨询决策、互联网企业财务数据分析等工作的专业人才,但是具体到每个学校的培养方向是有所差异的。

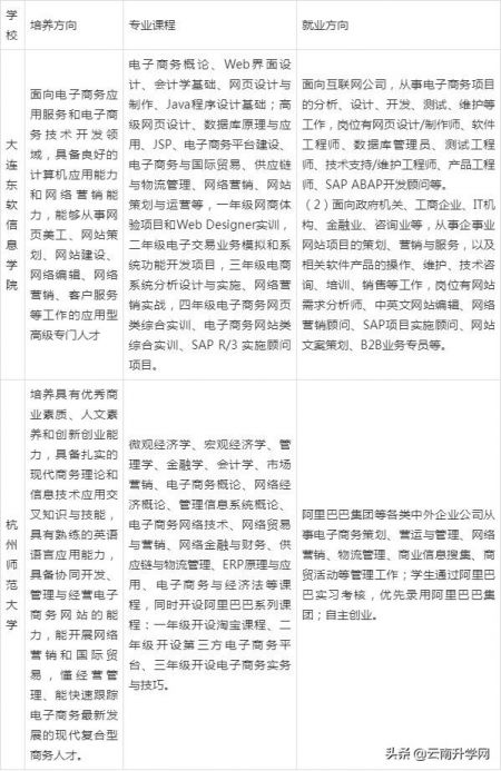
以大连东软信息学院和杭州师范大学的电子商务为例,用表格给大家呈现:
虽然各有差异,但还是有重合的方向,电子商务专业的就业方向还是很广阔的,但不得不说薪资差距还是比较明显的,有意向报考该专业的同学,或者是正在就读该专业的同学,建议优先考虑发达的一线城市或是发展快的现代化城市,杭州是很多人的首选。
